AED除颤仪最新资讯 |盘点2024年9月AED最全配置政策
上一个:男子爬山晕倒失去反应,热心路人心肺复苏施救为我们带来哪些启示? 下一个:科曼AED入驻领克4S店,为生命安全持续保驾护航
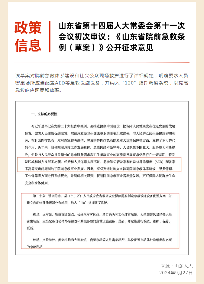
详情介绍








以上信息来源:广州耀致(微信公众号)


免责声明:
1、文章部分数据、文字与图片源于网络,仅供读者参考;
2、文字和图片之间无必然联系,仅供读者参考;
3、本文如无意中侵犯了任何一方的合法权益,告而删之;

4、我们致力于保护作者版权,且不侵犯任何一方的合法权益,转载或引用仅为传播更多有益知识和信息,部分素材来源于互联网,无法核实其真实出处,如有涉及侵权请联系我们删除。


寻找AED供应商,找广东品瑞科技有限公司,品瑞急救是经营AED相关工作有多年经验,AED全国代理商,专业提供急救一站式解决方案,找AED,来品瑞!



科曼AED


广东品瑞科技有限公司 版权所有

技术支持:东莞网站建设​