
 
       
    
 
 地震知识科普,自救,互救,如何应急救护!
今天我们聊一聊地震自救互救及如何搜救应急救护行动。
一、什么是地震
 地球在公转和自转等运动中,会积攒大量的能量,而这些能量最终将被地壳释放,在释放过程中产生的波动,叫做地震。
 
二、地震的类型
1.构造地震
      多由地壳发生断层引起,地壳在构造运动中发生形变,当变形超出了岩石的承受能力,岩石就发生断裂,释放能量,形成地震。
      2.火山地震
      由火山活动引起的地震,如岩浆冲破围岩或气体爆炸。
      3.塌陷地震
      因岩层崩塌陷落而形成的地震,主要发生在石灰岩等易溶岩分布的地区。
      4.诱发地震
      在特定地区因某种地壳外界因素诱发而引起的地震,如水库蓄水、注水抽水、采矿和地下核爆炸等。

三、地震震级
      地震震级是衡量地震大小的一种度量;每一次地震只有一个震级,它是根据地震时释放能量的多少来划分的,震级可以通过地震仪器的记录计算出来,震级越高,释放的能量也越多;国际通用的震级叫里氏震级有0-10个级数。

四、地震烈度
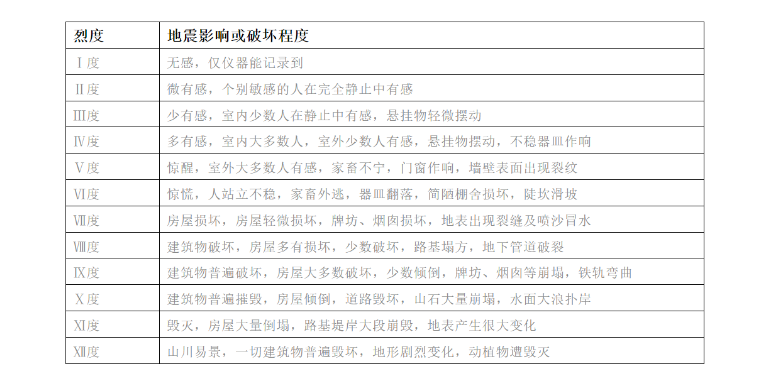
      地震烈度是指地面及房屋等建筑物受地震破坏的程度。对同一个地震,不同的地区,烈度大小是不一样的。距离震源近,破坏就大,烈度就高;距离震源远,破坏就小,烈度就低。从1度到12度共分12个烈度等级。
 
五、地震带分布
      地震带是地震集中分布的地带,在地震带内地震密集,在地震带外,地震分布零散。世界上主要有三处地震带—环太平洋火山地震带、欧亚地震带、大洋海岭地震带。
 
中国位于世界两大地震带――环太平洋地震带与欧亚地震带之间,受太平洋板块、印度板块和菲律宾海板块的挤压,地震断裂带十分活跃。中国地震主要分布在五个区域:台湾省、西南地区、西北地区、华北地区、东南沿海地区和23条地震带上。

六、我国地震的特点
      1.地震多
      5.0-5.9级地震:16次/年。
      6.0-6.9级地震:4次/年。
      7.0-7.9级地震:2次/3年。
      8.0级以上地震:7次/100年。
      2.强度大
      2001年昆仑山口西8.1级地震。2008年四川汶川8.0级地震。
3.分布广各省均发生过5级以上地震。
30个省发生过6级以上地震。20个省发生过7级以上地震。
4.震源浅
      宁夏海原,1920.12.16,8.5级,17km。
      辽宁海城,1975.02.04,7.3级,16km。
      河北唐山,1976.07.28,7.8级,23km。
      四川汶川,2008.05.12,8.0级,10km。
      青海玉树,2010.04.14,7.1级,14km。
      四川雅安,2013.04.20,7.0级,13km。
      5.灾情重
      1303年山西洪洞8级地震,死亡20万人。
      1556年陕西华县8级地震,死亡83万人。
      1920年宁夏海原8.6级地震,死亡23.4万人。
      1976年河北唐山7.8级地震,死亡24.2万人。
      2008年四川汶川8.0级地震,死亡6.9万人。

七、地震的危害
      由于强烈地震而使山体崩塌,形成滑坡、泥石流;
      水坝、河堤决口或发生海啸而造成水灾;
      震后可能流行瘟疫;
      由于没有熄灭的火源、燃扡管道泄漏或电线短路引起的火灾;
      地震使生产、储存设备或输送管道破坏造成有害气体蔓延;
      震后由于人们为了避震而造成踩踏伤亡;
      以及由于人们对地震知识缺乏了解,或者由于某些社会政治因素产生的地震谣言,往往造成较大的社会心理影响等。

八、地震的预防
      当前科技水平尚无法准确预测地震的到来,未来相当长的一段时间内地震也是无法预测的。对于地震,我们更应该做的是提高建筑抗震等级、固定家具、建立完善的应对体系等。
      平时多了解周边环境,加固房屋,合理安排布局,做好应急食物和水的储备,配置应急工具包,填写急救卡片,备注好个人信息等,以更好地应对灾害的发生。
 
九、地震的应对
      地震来临时,是跑?还是躲?
      1.室内避震
      ①迅速躲在低矮、坚固的家具旁或内承重墙墙角等地方。
      ②躲进开间小、有支撑物的房间等。
      ③抓牢固定物,保护好头部,及口鼻。
      ④千万不要轻易跳楼,不要躲在楼梯处,不要乘坐电梯。
      ⑤不要到外墙边、窗边或阳台上避震。
      2.室外避震
      ①就地选择开阔地蹲下或趴下,不要立即返回室内。
      ②避开高大建筑物,特别要避开有玻璃幕墙的建筑、过街桥、立交桥、高大的烟囱、水塔等。
      ③避开危险物,如变电器、电线杆、路灯、广告牌等。
      ④避开其他危险场所,如生产危险品的工厂,储藏易燃易爆品的仓库等。
      ⑤如果在野外,不要在山脚下、悬崖边停留。遇到山崩、滑坡,要向垂直于滚石前进的方向跑。
      ⑥要避开河边、湖边、海边,以防河堤坍塌、溃坝、洪水或出现海啸。
      3.震后自救
      ①要树立生存信念,相信有人来救你,千方百计保护自己。
      ②判断所处位置,改善周围环境,扩大生存空间,寻找和开辟脱险通道。
      ③保证呼吸畅通,闻到异味或尘土较多时,设法用湿衣服捂住口鼻。
      ④不要大喊大叫,尽量保存体力。听到动静时,用砖头、铁器等物敲击铁管和墙壁或吹响口哨,发出求救信息。
      ⑤尽量寻找和节约食物、饮用水,设法延长生命,等待救援。
      ⑥如有外伤出血,用衣服进行包扎,如有骨折,就地取材进行固定。
      4.震后互救
      ①对埋在瓦砾中的幸存者,要先建立通风孔道,以防窒息。
      ②挖出后应立即清除口鼻异物。蒙上双眼,避免强光的刺激。
      ③在救出伤病员时,应保持脊柱呈中立位,以免伤及脊髓。
      ④救出伤病员后,立即判断意识、呼吸、循环体征。
      ⑤先重伤,后轻伤。外伤出血给予包扎、止血;骨折予以固定,脊柱骨折要正确操作。
      5.灾后防疫
      灾后疫情暴发的风险主要与是否有安全的水源、卫生设施、人群密度、人群自身的健康状况以及是否有医疗服务等相关,与当地的疫病生态相互作用,并最终影响传播性疾病暴发风险的大小以及感染人群的死亡率。
      震后防疫是首要:注意饮水饮食,临时搭建帐篷注意防火,按规定服用预防药物。

地震后如何进行搜救呢,地震灾害具有很大不确定性,救援现场也将面对复杂的环境和不同的救援难题,对于受困人员时间就是生命,而也需要注意救援人员的安全,如何用最少的时间、最低的投入,营救出更多的受困人员是救援行动的最终目标。
      在救灾现场多坚持一分钟,也许就能挽救一条生命,地震后中长时间被困后获救的幸存者,并非奇迹;幸存者可能在坍塌建筑物中的蜂窝状空穴存活2-3周以上,在完全排查所有空穴之前或搜救时间已超过三周之前,绝不轻易放弃。
      一、救援场地评估
      1.封锁现场,设置警戒带,禁止无关人员进入;
      2.评估工作场地及周边可能存在的危险,做好应对;
      3.评估受损建筑物结构,用途等;
      4.标记危险区域和危险目标;
      5.完成工作场地评估表;
      6.向救援队通报工作场地评估结果。
 
二、救援场地评估方法
      1.收集信息
      ①向指挥部或当地政府获取救援场地及周边信息;
      ②向当地群众群众询问救援场地及周边信息;
      2.现场勘查
      ①绘制现场草图;
      ②对现场进行分区;
      3.监测与检测
      ①可在救援场地安装结构稳定性监测和余震报警装置;
      ②配带仪器检测工作场地的危险品及危险源;
 
三、搜救行动
      明确搜救区域,表明身份,根据现场情况,有时需要大声呼喊,有时需要保持现场相对安静,以便识别受困人员,记录搜救情况,即时反馈。
      1.人工搜索
      ①询问知情者并核实信息。
      a是否存在受困人员;
      b如果有受困人员,应详细了解受困人员的位置及数量;
      c受困人员所处位置的危险信息。
      ②敲击、喊话器,监听受困人员信息。
      a将搜索人员排成一字形、弧形或环形;
      b应多人反复监听确认受困人员信息。
      ③搜救人员注意自身安全。
 
2.仪器搜索
      仪器搜索主要使用声波/震动监听设备对受灾区域进行搜索,也会使用光导纤维设备、红外热成像设备,或者其他设备进行搜索。
      ①声波/震动生命探测仪
      a将检波器排成一字形、弧形或环形;
      b应根据声音信息调整检波器位置。
      ②光学生命探测仪
      a寻找现有缝隙或孔洞;
      b利用破拆装备钻凿形成缝隙或孔洞;
      ③电磁波生命探测仪
      a应保证搜索区域内没有无关人员;
      b只能反活物的信号,应进行再次确认。
 
3.搜救犬搜索
      a一支搜救犬分队通常由两只搜救犬及其训练师和一名队长组成,在搜救任务开展初期一般部署两支搜救犬分队参与搜救;
      b多条搜救犬对同一区域搜索,最少一条犬确认。

4.综合搜索
      a人工与搜索仪器交叉搜索确认;
      b人工与搜救犬交叉搜索确认;
      c搜救犬与搜索仪器交叉搜索确认。
      四、搜救队伍设置
      队长:分队的领导指挥者,概括情况并记录信息,与指挥部联络沟通,描述细节和提出建议。
      技术搜索人员:执行电子仪器搜索。
      搜救犬专家:执行搜救犬搜索并对发现的幸存者进一步确认。
      医疗急救人员:为幸存者及参与搜救人员提供医疗急救处理。
      结构专家:评估建筑物稳固性,并提出支撑加固建议。
      有毒物质处理专家:监测搜索区域及周边空气状况,评估、鉴别并标记出毒物的威胁。
      营救专家:对搜索分队进行辅助,包括为电子监视设备(相机、摄像机)钻孔摆放,并负责设置监听措施。
      等等......
 
五、营救行动
      1.营救行动组织与管理
      ①营救行动一般以小组为单位组织实施。
      ②营救小组组长、安全员、医疗队员应佩带明显标识。
 
2.营救行动程序
      ①制定营救计划
      a营救人员作业编组和任务分工;
      b营救装备数量和性能要求;
      c后勤、通讯保障和资源需求;
      d紧急撤离路线和紧急撤离区域;
      e信号、记号规定
      ②划分工作区域
      a危险区
      b安全监视区
      c医疗处置区
      d营救装备存放区
      e进入、撤出路线
      f安全撤离区
      h轮换休整区
      ③创建营救通道
      a垂直创建营救通道;
      b水平创建营救通道;
      c利用救援机械、装备和绳索救援系统创建营救通道。
      ④移出受困人员
      a医疗队员应全程参与并协助移出受困人员;
      b应在移出前遮挡受困人员的眼睛,对颈椎、腰椎损伤的受困人员应先保护后移出;
      c伤情严重的受困人员,应由医疗队员检查伤情,决定处置措施和移出方法;受困人员移出前应做好急救、转移、后送准备。

⑤转移受困人员
      a医疗队员应全程参与并协助转移受困人员;
      b转移受困人员应保持平稳,对伤情严重的受困人员应进行现场急救;
      c利用机械、车辆转移受困人员时,应由获得职业资格的人员操作;
      d利用绳索系统转移受困人员时应由经过绳索救援训练的人员操作;
 
3.营救方法
      ①移除障碍物
      a根据密度表评估障碍物的重量选择移除装备;
      b大型机械移除障碍物时应由获得职业资格的人员操作机械;
 
②支撑、加固受损、不稳定建筑物
      a应避开结构松动、移位和悬挂的部位;
      b采用叠木支撑进行稳定。
 
③顶撑障碍物
      a根据密度表评估障碍物的重量,选择顶撑装备;
      b顶撑作业应避免障碍物周边的构件发生位移;

④破拆障碍物
a狭小空间、密闭空间破拆障碍物应先检测,后破拆,采取通风、降尘措施,避免使用机动装备;
b在受困人员正面作业时应防止废墟掉落;参照清洁破拆方法;
      c在破拆过程中注意救援人员安全。
 
⑤建立绳索救援系统
      绳索装备、个人防护装备、绳索技术系统
 
      受困人员救出后,根据相应伤情及时进行医疗处置;救援任务完成后,整理装备,有序撤离,根据情况返回大本营修整或前往执行下一任务。
      欢迎指正、补充、留言、探讨。
编辑|沐阳同学
      视图|源于网络,侵权立删
      来源:沐阳见闻录(微信公众号)
 
  
技术支持:东莞网站建设
