
发布时间:2025-08-19
2025年8月,金华市卫生健康委员会在 “关于金华市八届人大五次会议金东 7 号建议答复的函” 中提到多项AED相关政策举措。


信息来源:金华市卫生健康委
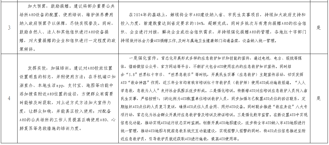
明确设置管理要求:依据浙江省将新增 AED 纳入省民生实事等情况,市卫生健康委、市红十字会制定印发《关于进一步做好金华市自动体外除颤器设置管理工作的通知》,从 AED 设置规划、质量控制、信息登记、维护管理、应急使用以及人员培训6个方面提出了具体要求。
科学规划配置场所:不再单纯依据人流量决策AED投放。会综合公共场所面积、人口密度、场所性质等评估配置需求,优先于医疗养老机构、大型商超、体育场及公园健身区等配备。
强化宣传培训:将新增AED对应培训应急救护人员列入省民生实事,按1:5的比例为配置单位培训救护员,并定期复训。
技术支持:东莞网站建设